网站首页
公司概况
公司简介
企业文化
组织机构
公司资质
公司制度
新闻中心
企业动态
政策法规
招标公告
结果公告
合同公告
工程咨询公告
其他公告
业绩展示
监理业绩
企业荣誉
公司荣誉
项目荣誉
人才招聘
联系我们
联系电话
0771-5591599 0775-4266900
Menu
网站首页
公司概况
公司简介
企业文化
组织机构
公司资质
公司制度
新闻中心
企业动态
政策法规
招标公告
结果公告
合同公告
工程咨询公告
其他公告
业绩展示
监理业绩
企业荣誉
公司荣誉
项目荣誉
人才招聘
联系我们
新闻中心
企业动态
政策法规
招标公告
结果公告
合同公告
工程咨询公告
其他公告
结果公告
当前位置:
主页
>
新闻中心
>
结果公告
>
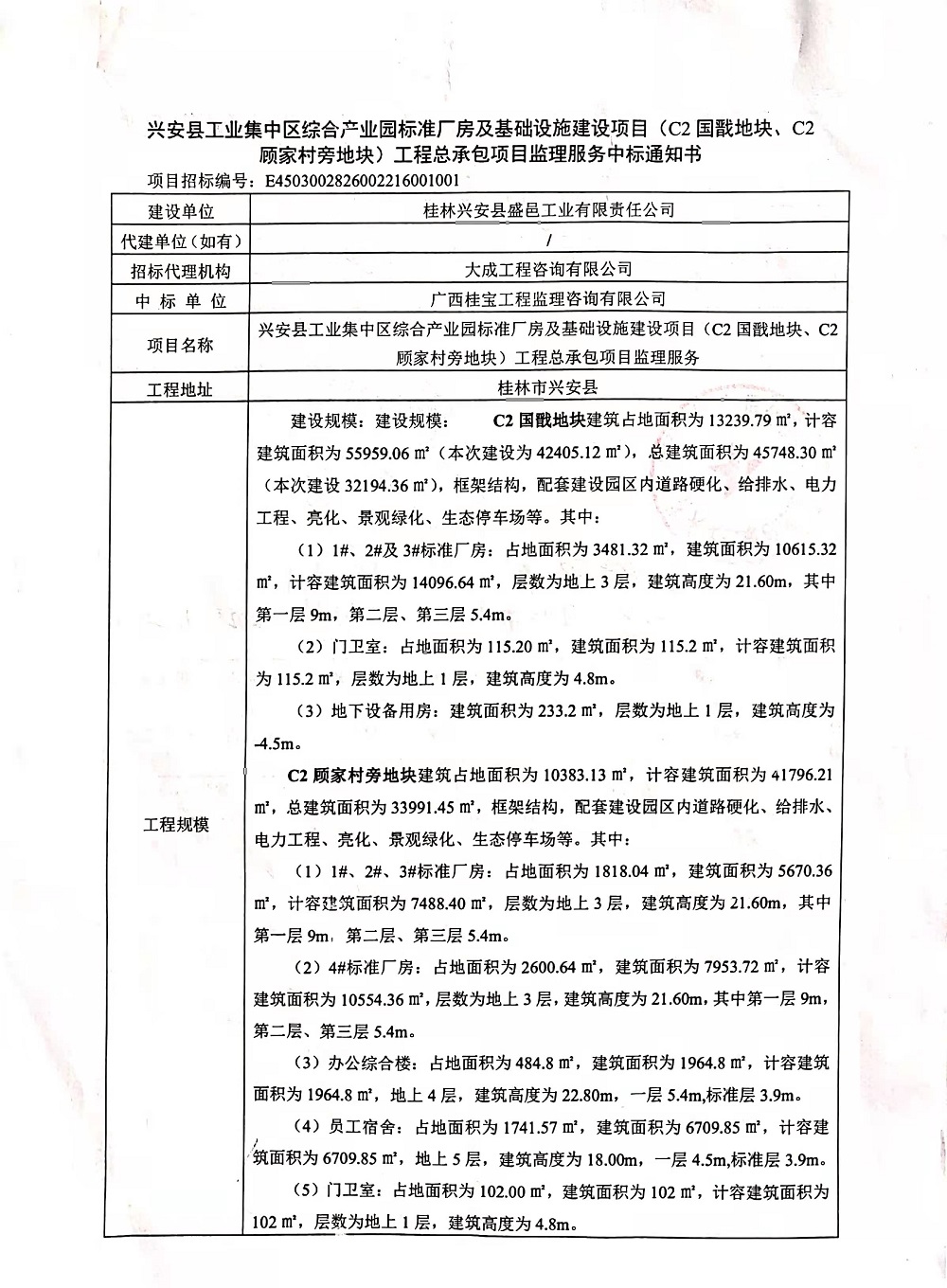
兴安县工业集中区综合产业园标准厂房及基础设施建设项目(C2地块、C2顾家村
点击量:
发布时间:2022-10-13 17:47
上一篇:
平南三桥至国道G358道路(平南三桥至入园大道段)两条道路监理中标公告
下一篇:
食堂“明厨亮灶”及小卖部监控系统建设项目成交结果公告
扫码关注我们
首页
电话
短信
联系