广西壮族自治区政府采购信息公告管理实施办法 第一章 总 则 第一条 为了提
点击量:发布时间:2020-06-15 16:36
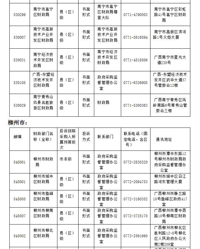
广西壮族自治区公布受理政府采购投诉县级以上财政部门信息表
来源:广西壮族自治区财政厅 发布时间:2018-03-27
广西壮族自治区公布受理政府采购投诉
县级以上财政部门信息表
(投诉人选择邮寄方式时,请在信封上标注“政府采购投诉书”)
自治区本级:















来源:广西壮族自治区财政厅 发布时间:2018-03-27
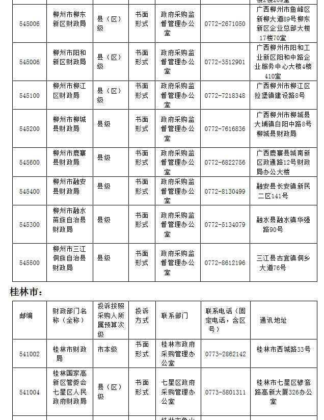
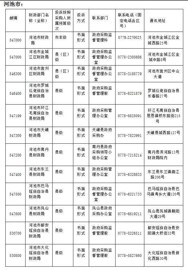
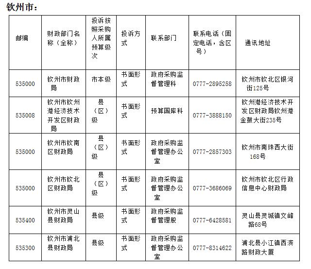
广西壮族自治区公布受理政府采购投诉
县级以上财政部门信息表
(投诉人选择邮寄方式时,请在信封上标注“政府采购投诉书”)














