关于印发广西壮族自治区政府采购评审专家管理实施办法的通知
桂财采〔2017〕21号
各市、县财政局,区直各有关单位:
广西壮族自治区政府采购评审专家管理实施办法
第一章
第一条 为了加强政府采购评审活动管理,规范政府采购评审专家评审行为,根据《中华人民共和国政府采购法》、《中华人民共和国政府采购法实施条例》、财政部关于印发《政府采购评审专家管理办法》通知(财库〔2016〕198号)等法律法规及有关规定,结合我区实际,制定本办法。
第二条 本办法所称政府采购评审专家(以下简称评审专家),是指经自治区级以上人民政府财政部门选聘,以独立身份参加政府采购评审,纳入评审专家库管理的人员。评审专家选聘、解聘、抽取、使用、监督管理适用本办法。
第三条 评审专家实行统一标准、管用分离、随机抽取的管理原则。
第二章 评审专家选聘与解聘
第五条 财政厅通过公开征集、单位推荐和自我推荐相结合的方式选聘评审专家。
各设区市财政部门应当协助财政厅做好评审专家选聘工作。
第六条 评审专家应当具备以下条件:
(一)具有良好的职业道德,廉洁自律,遵纪守法,无行贿、受贿、欺诈等不良信用记录;
(二)具有中级专业技术职称或同等专业水平且从事相关领域工作满8年,或者具有高级专业技术职称或同等专业水平;
(三)熟悉政府采购相关政策法规;
(四)承诺以独立身份参加评审工作,依法履行评审专家工作职责并承担相应法律责任的中国公民;
(五)不满70周岁,身体健康,能够承担评审工作;
(六)申请成为评审专家前三年内,无本办法第三十六条规定的不良行为记录。
对评审专家数量较少的专业,前款第(二)项、第(五)项所列条件可以适当放宽。
(一)个人简历、本人签署的申请书和承诺书;
(二)学历学位证书、专业技术职称证书或者具有同等专业水平的证明材料;
(三)证明本人身份的有效证件;
(四)本人认为需要申请回避的信息;
(五)财政厅规定的其他材料。
申请人应当填写《广西政府采购评审专家申请表》(附件1),同时登陆广西壮族自治区政府采购网的评审专家库系统进行申请注册,按要求如实填报本人相关信息。申请人对其提供申请资料的真实性负责。
第八条 申请人应当根据本人专业或专长申报评审专业。
第九条 对申请人提交的申请材料、申报的评审专业和信用等信息由收到评审专家书面申请材料的财政部门进行初审,由财政厅进行最终审核,并对审核符合条件的申请人进行政府采购相关政策法规培训。经培训对熟悉政府采购相关政策法规的申请人名单在财政厅依法指定的广西壮族自治区政府采购网上进行公示,公示期为5个工作日。公示期满无异议的,选聘为评审专家,发放广西政府采购评审专家聘书。
第十一条 评审专家存在以下情形之一的,财政厅应当将其解聘:
(一)不符合本办法第六条规定条件;
(二)本人申请不再担任评审专家;
(三)存在本办法第三十六条规定的不良行为记录;
(四)受到刑事处罚。
第十二条 解聘的评审专家,其聘书予以收回和注销。
第三章 评审专家抽取与使用
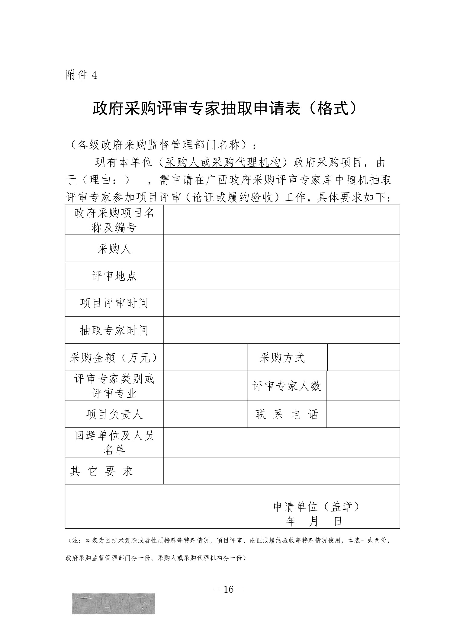
第十三条 采购人或者采购代理机构应当从财政厅设立的评审专家库中随机抽取评审专家。
第十四条 技术复杂、专业性强的采购项目,通过随机方式难以确定合适评审专家的,经主管预算单位同意,采购人可以自行选定相应专业领域的评审专家,但不得选定具有行贿、受贿、欺诈等以及不良信用记录的人员为评审专家。
第十六条 除采用竞争性谈判、竞争性磋商方式采购,以及异地评审的项目外,采购人或者采购代理机构抽取评审专家的开始时间原则上不得早于评审活动开始前1个工作日。
第十七条 采购人或者采购代理机构应当在评审活动开始前宣布评审工作纪律,并将记载评审工作纪律的书面文件作为采购文件一并存档。
第十八条 评审专家与参加采购活动的供应商存在下列利害关系之一的,应当回避:
(一)参加采购活动前三年内,与供应商存在劳动关系,或者担任过供应商的董事、监事,或者是供应商的控股股东或实际控制人;
(二)与供应商的法定代表人或者负责人有夫妻、直系血亲、三代以内旁系血亲或者近姻亲关系;
(三)与供应商有其他可能影响政府采购活动公平、公正进行的关系。
评审专家发现本人与参加采购活动的供应商有利害关系或者在评审工作开始前发现本人无法胜任评审工作的,应当主动提出回避。采购人或者采购代理机构发现评审专家与参加采购活动的供应商有利害关系的,应当要求其回避。
除本办法第十四条规定的情形外,评审专家对本单位的政府采购项目只能作为采购人代表参与评审活动。
各级财政部门政府采购监督管理工作人员、采购代理机构工作人员不得作为评审专家参与政府采购项目的评审活动。
第十九条 出现评审专家缺席、回避等情形导致评审专家数量不符合规定的,采购人或者采购代理机构应当及时补抽评审专家,或者经采购人主管预算单位同意自行选定补足评审专家。无法及时补足评审专家的,采购人或者采购代理机构应当立即停止评审工作,妥善保存采购文件,依法重新组建评标委员会、谈判小组、询价小组、磋商小组进行评审。
第二十条 评审专家应当严格遵守评审工作纪律,按照客观、公正、审慎的原则,根据采购文件规定的评审程序、评审方法和评审标准进行独立评审。
评审专家应当配合答复供应商的询问、质疑和投诉、检举等事项,不得泄露评审文件、评审情况和在评审过程中获悉的商业秘密。
评审专家在评审过程中受到非法干预的,应当及时向财政、监察等部门举报。
第二十一条 评审专家应当在评审报告上签字,对自己的评审意见承担法律责任。对需要共同认定的事项存在争议的,按照少数服从多数的原则做出结论。对评审报告有异议的,应当在评审报告上签署不同意见并说明理由,否则视为同意评审报告。
第二十二条 评审专家名单在评审结果公告前应当保密。评审活动完成后,采购人或者采购代理机构应当随中标、成交结果一并公告评审专家名单,并对自行选定的评审专家做出标注。
各级财政部门、采购人和采购代理机构有关工作人员不得泄露评审专家的个人情况。
第二十三条 采购人或者采购代理机构发现评审专家在评审过程中有下列情形之一的,应当在评审活动结束后3个工作日内,书面向采购人的同级财政部门报告:
(四)收受采购人、采购代理机构、供应商贿赂或者获取其他不正当利益;
第二十四条 采购人或者采购代理机构应当在评审活动结束后5个工作日内,在政府采购信用评价系统中记录评审专家的职责履行情况。未按规定对评审专家职责履行情况进行记录的,经采购人的同级财政部门核实后予以通报。
评审专家可在政府采购信用评价系统中查询本人职责履行情况记录,并就有关情况作出书面说明,报同级财政部门,由财政部门依法处理。
财政厅可根据评审专家履职情况等因素设置阶梯抽取概率。
第二十五条 评审专家应当于评审活动结束后5个工作日内,在政府采购信用评价系统中记录采购人或者采购代理机构的职责履行情况。
第二十六条 政府采购项目纳入集中采购内通用类政府采购目录的,由集中采购机构支付评审专家劳务报酬;政府采购项目纳入集中采购目录内专用类政府采购目录的和集中采购目录外的项目,由采购人支付评审专家劳务报酬。采购人或集中采购机构在编制政府采购预算时,应当将评审专家评审劳务费纳入本级财政预算。
集中采购机构或采购人应当在评审工作结束后10个工作日内支付评审专家劳务报酬。
第二十七条 财政厅根据实际情况,制定广西壮族自治区评审专家劳务报酬支付标准暂行规定。设区市财政部门可结合本地实际制定评审专家劳务报酬支付标准实施细则。
第二十八条 评审专家参加异地评审的,其往返的城市间交通费、住宿费等实际发生的费用,可参照采购人执行的差旅费管理办法相应标准向采购人或集中采购机构凭据报销。
第二十九条 评审专家未完成评审工作擅自离开评审现场,或者在评审活动中有违法违规行为的,不得获取劳务报酬和报销异地评审差旅费。评审专家以外的其他人员不得获取评审劳务报酬。
第四章 评审专家监督管理
第三十条
第三十一条 评审专家应当定期参加政府采购相关政策法规继续教育,对熟悉政府采购相关政策法规的可以继续聘用。
第三十二条 各级财政部门应当实行动态管理,并依法对评审专家进行监督检查。对评审专家的监督检查包括以下内容:
(一)专业水平和履职能力是否能够继续满足政府采购评审工作要求;
(二)是否熟悉和掌握政府采购法律、法规、规章制度和方针政策方面的规定,并参加必要的政府采购培训;
(五)财政厅规定的其他考核内容。
第三十三条 各级财政部门对动态管理和实施监督检查中发现评审专家履职过程存在问题,未达第三十四条、第三十五条、第三十六条的规定,但造成不良影响的,对评审专家进行约谈或批评教育。
第三十四条 评审专家未按照采购文件规定的评审程序、评审方法和评审标准进行独立评审或者泄露评审文件、评审情况的,由财政部门给予警告,并处2000元以上2万元以下的罚款;影响中标、成交结果的,处2万元以上5万元以下的罚款,禁止其参加政府采购评审活动。
评审专家与供应商存在利害关系未回避的,处2万元以上5万元以下的罚款,禁止其参加政府采购评审活动。
评审专家收受采购人、采购代理机构、供应商贿赂或者获取其他不正当利益,构成犯罪的,依法追究刑事责任;尚不构成犯罪的,处2万元以上5万元以下的罚款,禁止其参加政府采购评审活动。
评审专家有上述违法行为的,其评审意见无效,不得获取评审劳务报酬;有违法所得的,没收违法所得;给他人造成损失的,依法承担民事责任。
第三十五条 采购人、采购代理机构发现评审专家有违法违规行为的,应当及时向采购人本级财政部门报告。
第三十六条 申请人或评审专家有下列情形的,列入不良行为记录:
(一)未按照采购文件规定的评审程序、评审方法和评审标准进行独立评审;
(二)泄露评审文件、评审情况;
(三)与供应商存在利害关系未回避;
(四)收受采购人、采购代理机构、供应商贿赂或者获取其他不正当利益;
(五)提供虚假申请材料;
(六)拒不履行配合答复供应商询问、质疑、投诉等法定义务;
(七)以评审专家身份从事有损政府采购公信力的活动。
第三十七条 采购人或者采购代理机构未按照本办法规定抽取和使用评审专家的,依照《中华人民共和国政府采购法》及有关法律法规追究法律责任。
第三十八条 财政部门工作人员在评审专家管理工作中存在滥用职权、玩忽职守、徇私舞弊等违法违纪行为的,依照《中华人民共和国政府采购法》、《中华人民共和国公务员法》、《中华人民共和国行政监察法》、《中华人民共和国政府采购法实施条例》等国家有关规定追究相应责任;涉嫌犯罪的,移送司法机关处理。
第五章
第三十九条 参加评审活动的采购人代表、采购人依法自行选定的评审专家管理参照本办法执行。
第四十条 法律法规和财政部对评审专家抽取、选定另有规定的,从其规定。
第四十一条 本办法由财政厅负责解释。
第四十二条 本办法自2017年6月1日起施行。财政厅2006年7月15日发布的《广西壮族自治区政府采购评审专家管理实施办法》(桂财采〔2006〕13号)同时废止。









